中国政府网
|
重庆市人民政府网
网站无障碍
适老版
注册
注销
|
登录
首页
政务公开
渝快办
互动交流
专题专栏
您当前的位置:
首页
>
专题专栏
>
场景开放
>
开放清单
>
2024年度
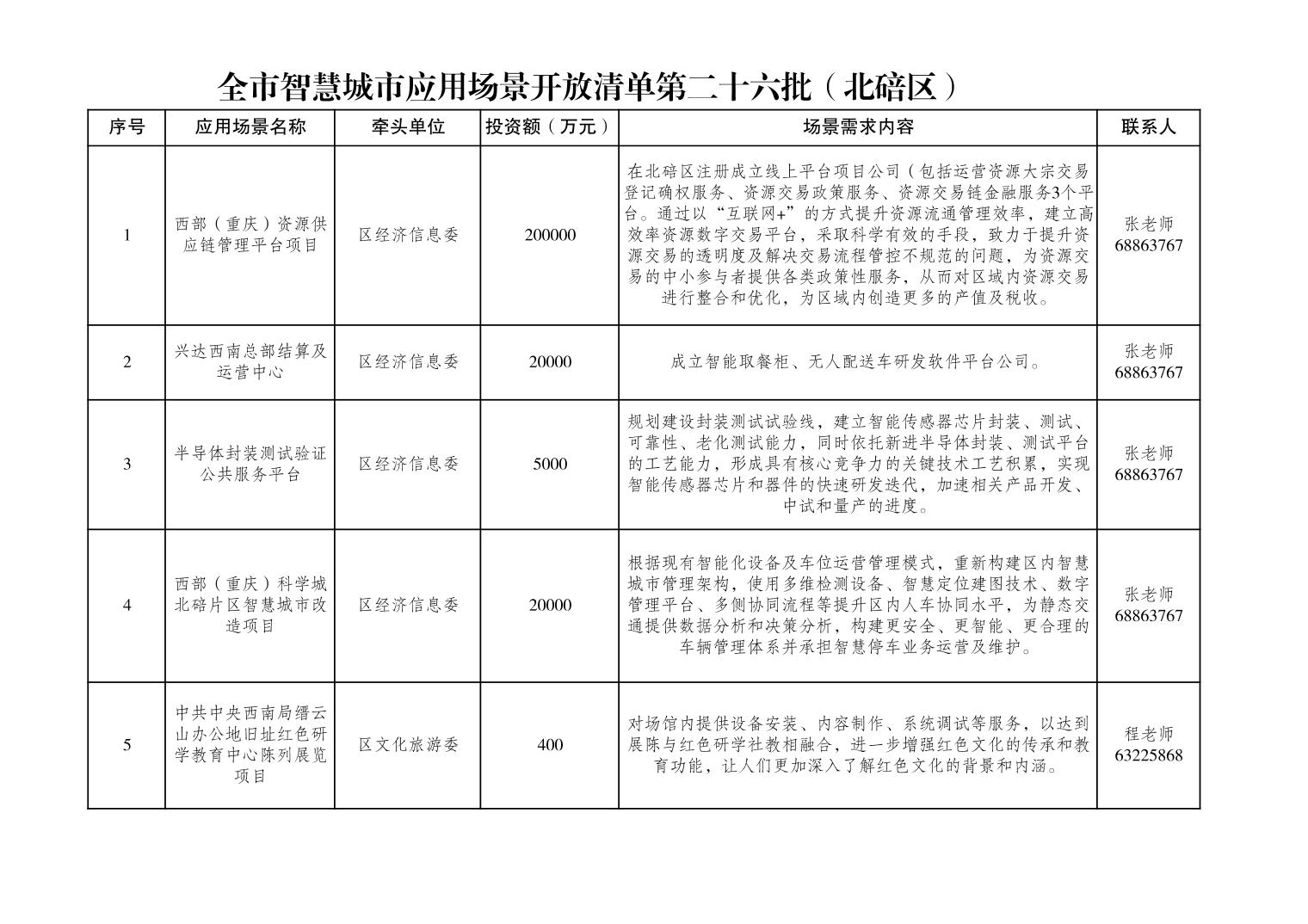
全市智慧城市应用场景开放清单第二十六批(北碚区)
日期:
2024-06-11
大
中
小
扫一扫在手机打开当前页
13283484
全市智慧城市应用场景开放清单第二十六批(北碚区)
453902
2024年度
20
市大数据发展局
2024-06-11