中国政府网
|
重庆市人民政府网
网站无障碍
适老版
注册
注销
|
登录
首页
政务公开
渝快办
互动交流
专题专栏
您当前的位置:
首页
>
专题专栏
>
场景开放
>
开放清单
>
2023年度
2024-09-26
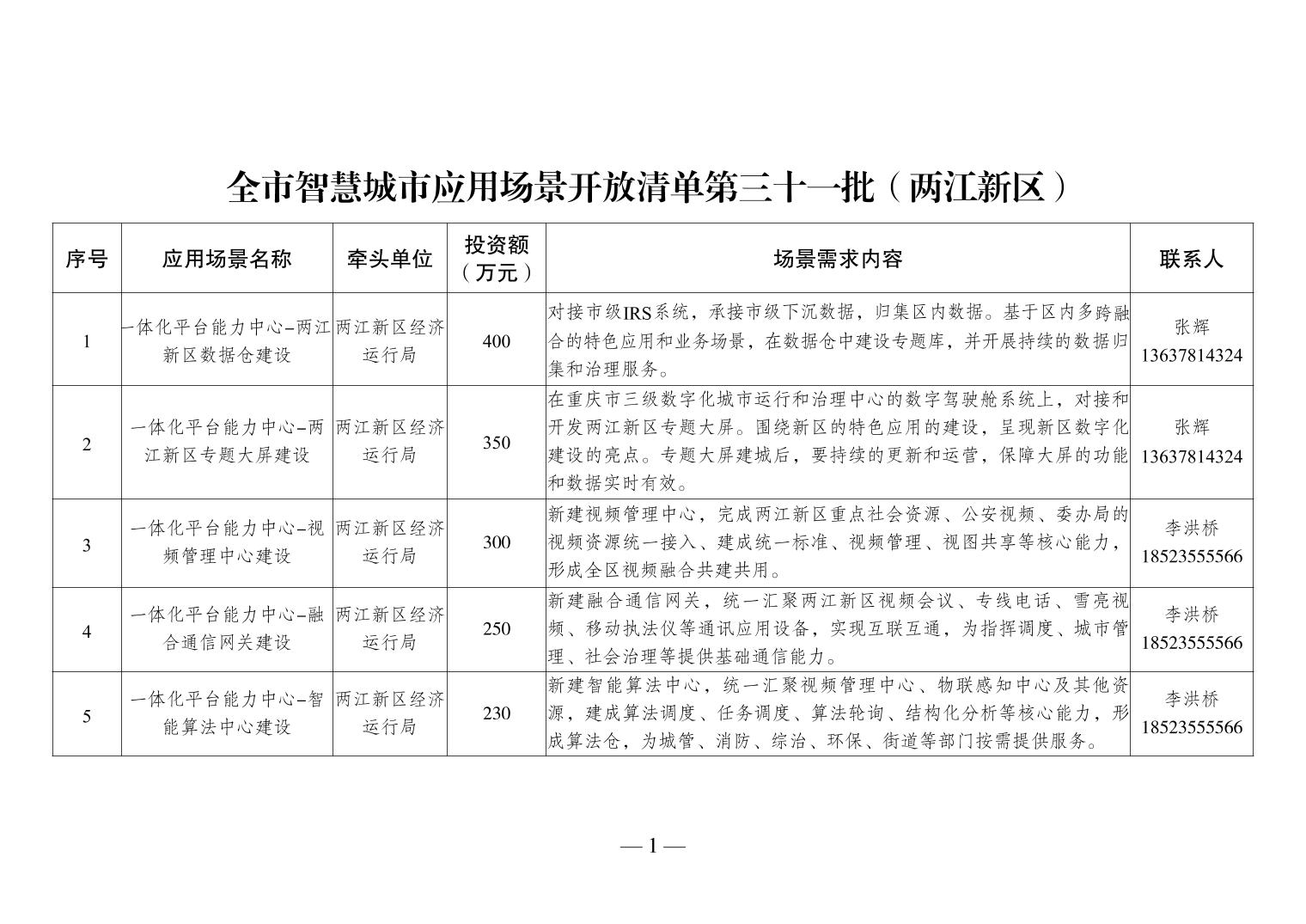
全市智慧城市应用场景开放清单第三十一批(两江新区)
日期:
2023-10-07
大
中
小
扫一扫在手机打开当前页
12403106
全市智慧城市应用场景开放清单第三十一批(两江新区)
408310
2023年度
20
市大数据发展局
2023-10-07